This model focuses on the American Economy and the reasons behind its stagnant recovery. My inspiration for this model came from an article I found in "Time" magazine titled "What U.S. Economic Recovery? Five Destructive Myths", by Rana Foroohar. Foroohar uses a series of five "myths" about the U.S. economy to prove her point that the U.S. economic recovery will very likely not be a quick one. I compiled factors from this article that Foroohar mentioned and included some others I thought were also important. Below is a link to the article.
http://www.time.com/time/nation/article ... 68,00.htmlI hope you enjoy the model. I know its not perfect so suggestions and comments are welcome.
| Attachments: |
File comment: Insight Matrix: Short Term

Stagnant American Economy(short term).jpg [ 62.5 KiB | Viewed 74157 times ]
|
File comment: Insight Matrix: Long Term

Stagnant American Economy(long term).jpg [ 62.51 KiB | Viewed 74157 times ]
|
File comment: This is the actual file for my qualitative model on the American Economy.
American Economy.cons [48.2 KiB]
Downloaded 5935 times
|
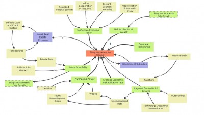
File comment: This image simply shows my model of the American Economy without any loops.

American Economy(NO LOOPS).jpg [ 76.28 KiB | Viewed 74158 times ]
|
File comment: This image highlights the "Debt Cycle" loop. The blue arrow connecting the factors "Stagnant American Economy" and "Government Subsidies" points out a smaller loop within the larger cycle.

Debt Cycle.jpg [ 78.78 KiB | Viewed 74158 times ]
|
File comment: This image highlights the "Housing Cycle" loop. The blue arrow connecting the factors "Weak Real Estate Economy" and "Foreclosures" points out a smaller loop within the larger cycle that also includes the factor "Difficult Loan and Credit System".

Housing Cycle.jpg [ 79.17 KiB | Viewed 74158 times ]
|