www.modeler-forum.com

CONSIDEO - FORUM
It is currently Tue 28. Apr 2026, 21:08

All times are UTC + 1 hour [ DST ]




Post new topic Reply to topic  [ 5 posts ] 
Author Message
PostPosted: Sun 5. Dec 2010, 00:31 
Offline
Administrator

Joined: Fri 3. Sep 2010, 13:20
Posts: 300
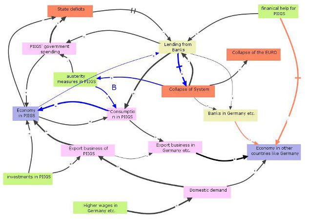
In the rather conservative business magazine 'Wirtschaftswoche' former environmental minister Jürgen Trittin from the Green party offers some interesting insights on the interrelationships between the collapse of the economies of the PIIGS (Portugal, Ireland, Italy, Greece and Spain) countries and the economies of the rest of Europe. He also concludes like I did in my publications that the income e.g. in Germany heavily depends on the income in other countries that in turn either is based on a credit bubble or on our reinvestments in other countries. Also fostering the investments in other countries would an increase of the wages in e.g. Germany to support imports from other countries. That of course is not the short term interest of many lobbyists in rich countries who would like to further benefit from the postponement of the burst of bubbles by the intervention of governments and therefore the taxpayers. It is, by the way, the archetype of shifting the burden.
Well, modeling Mr. Trittin's arguments I was surprised by the results. While he argued that there is no alternative for a rescue action to help those economies the model would allow to argue that the rescue would only be good for our banks and the strategy of Europe.
Nevertheless the rest of the model supports Mr. Trittins arguments, that we need to invest in those countries, support their exports even if they threaten our's, that we desperately need to increase the wages in our countries and that austerity measures in the PIIGS could even worsen the situation.
If you look at the insight matrixes of the model you will see that the whole system is quite stable with few escalations of the developments. That came as a surprise to me. I guess only a quantitative model would allow to show that there is a limit to the balancing loops that until now seem to stabilize the reenforcing feedback loops.
O.k. What do you think?


Attachments:
File comment: Insight matrix of the economy in Germany etc.
MatrixPIIGSGermany.jpg
MatrixPIIGSGermany.jpg [ 48.07 KiB | Viewed 100056 times ]
File comment: Exported graphic of the model
ModellPIIGScrisis.jpg
ModellPIIGScrisis.jpg [ 62.23 KiB | Viewed 100056 times ]
File comment: Insight matrix of economy in PIIGS
MatrixPIIGS.jpg
MatrixPIIGS.jpg [ 49.56 KiB | Viewed 100056 times ]
File comment: The model (version 7.0, qualitative with less than 20 factors)
PIIGScrisis.cons [30.24 KiB]
Downloaded 6736 times

_________________
Kai Neumann

Consideo
Top
 Profile  
 
PostPosted: Sun 5. Dec 2010, 10:59 
Offline

Joined: Wed 8. Sep 2010, 07:24
Posts: 15
Hi Kai,

up to now, you used CONSIDEO Modeler 7.0. But is Version 7.0 published already??
I am not able to load your cons (7.0)-File with my Consideo Modeler 6.5.6.
Additionally, it is not possible to download the corresponding TIFF-Screenshots.

Best wishes,
Friedmar Fischer (Momo07)


Top
 Profile  
 
PostPosted: Sun 5. Dec 2010, 11:21 
Offline

Joined: Wed 8. Sep 2010, 07:24
Posts: 15
For all users, which do not have the Consideo Modeler 7.0, but use Consideo Modeler 6.x up to now:

It is possible to open the Version 7.0 cons file with an pure ASCII editor.
Search for the string: "version 7.0".
Change "version 7.0" to "version 6.0". Save the modified cons file.
Open the modified cons file in (for example) Consideo Modeler 6.5.6.
the "version 6.0" cons file will be modified to "version 6.5" cons file.
Save the modified "version 6.5" cons file.

Questions:
- When Version 7.0 of Consideo Modeler will be published?
I have an educational registration code for my Consideo Modeler 6.x.
- Will this registration code be valid for the educational full version of Consideo Modeler 7.0?

I am working under Windows XP SP 3.

Best regards
Momo07


Top
 Profile  
 
PostPosted: Sun 5. Dec 2010, 11:36 
Offline
Administrator

Joined: Fri 3. Sep 2010, 13:20
Posts: 300
Uups,
my fault. I'm preparing the next MODELER-news and for this I upload some models. As they make use of features of version 7 that is not published yet I also added screenshots which I have now converted to jpg. The version 7.0, as announced, will be published by the end of next week or at latest the week after ...
There is more to come.
Kai

_________________
Kai Neumann

Consideo


Top
 Profile  
 
PostPosted: Mon 20. Dec 2010, 10:48 
Offline

Joined: Mon 20. Dec 2010, 10:11
Posts: 6
Hi Kai,

though I havn't read the related article, this is a pretty interesting. I personally think that both, the impact of banks on the economy in Germany and the financial help for ther PIIGS would have stronger impacts, respectivly (arrows marked in red). Doing so, the insight matrix change. Mainly that (not surprisingly) the impact of banks move to the right on the x-axis BUT, that the help for the PIIGS is a quite strong negativ factor on the german economy. though, looking at the impact on the PIIGS economy, the positiv effect is low.
Doing these changes I started wondering, what exactly is behind the direct connection between financial help for PIIGS and economy in countries like germany? ...

Anyway, the consumption in the PIIGS countries remains a main trigger for the export and therefore the economy in Germany. Hence, this would be key (if you like the concept of economic growth).
Generally, I think this small model needs more thinking. From a methodological point of view, the change of single impacts and the interpretation of these changes is a really helpful exercise.
Thanks, for the "food for thinking"... :-)

cheers,
Ulli Lorenz


Attachments:
Economy in PIIGS.jpg
Economy in PIIGS.jpg [ 56.16 KiB | Viewed 99740 times ]
results_PIIGS_ulorenz.jpg
results_PIIGS_ulorenz.jpg [ 54.83 KiB | Viewed 99740 times ]
PIIGS_ulorenz.jpg
PIIGS_ulorenz.jpg [ 43.99 KiB | Viewed 99740 times ]
Top
 Profile  
 
Display posts from previous:  Sort by  
Post new topic Reply to topic  [ 5 posts ] 

All times are UTC + 1 hour [ DST ]


Who is online

Users browsing this forum: No registered users and 3 guests


You cannot post new topics in this forum
You cannot reply to topics in this forum
You cannot edit your posts in this forum
You cannot delete your posts in this forum
You cannot post attachments in this forum

Search for:
Jump to:  
Powered by phpBB® Forum Software © phpBB Group